Banksy — AI Banking Assistant
Apple Messaging for Business
A secure conversational banking assistant that helps customers quickly access balances, manage cards, transfer funds, and get support without waiting on a call center.

The Problem
Customers struggle to complete basic banking tasks quickly, and banks spend millions servicing simple inquiries like balance checks and card issues. Users expect instant, self-service options without long menus, confusing navigation, or waiting on hold for support.
Project Goals
- Enable customers to complete common banking tasks instantly
- Reduce call center volume for simple inquiries (balance checks, card support)
- Improve mobile and web self-service adoption
- Deliver a secure and compliant conversational experience
- Create a consistent UX across chat and traditional banking UI
How the experience works
Users request a banking action, the assistant understands intent, securely verifies the account, retrieves real-time data from the bank system, and returns the result instantly. This hybrid flow shows how user experience, conversational design, and backend systems work together.
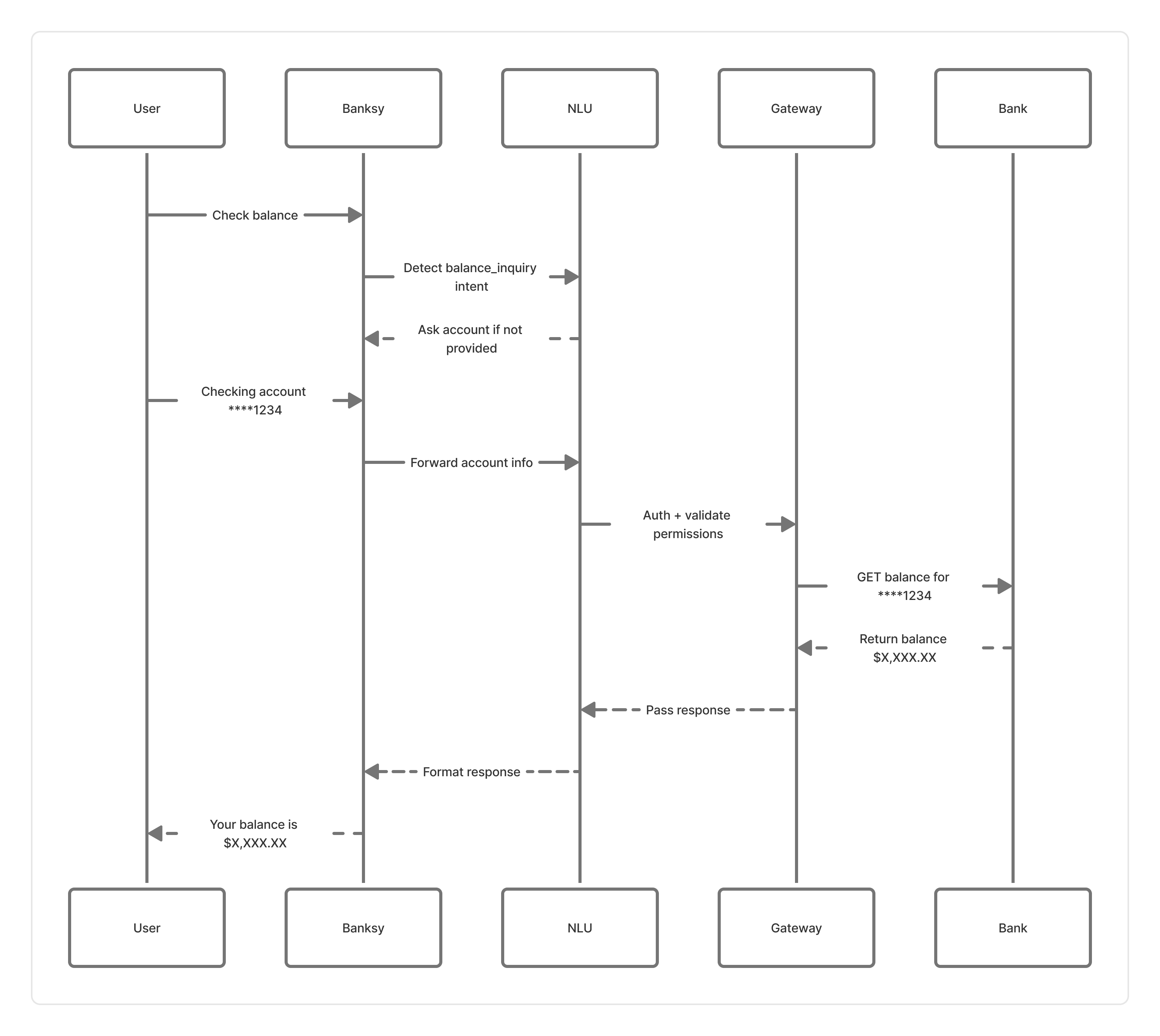
How Banksy Works Behind the Scenes
This diagram shows how a user request flows through the conversational assistant, NLU layer, and secure banking systems before returning a real-time balance. This hybrid model connects UX, conversational design, and backend orchestration.

UI Section
This design explores the core banking experience, showing how users quickly view their balance, access recent activity, and navigate to related actions like transfers and cards. The design focuses on clarity, simplicity, and reducing friction in routine banking tasks.

End-to-End Interaction Demo
A short walkthrough demonstrating how users interact with Banksy across the core flows, including balance check, transfers, security features, and confirmation. This shows the conversational experience alongside traditional UI paths.
*All personally identifiable info removed; demo uses sample accounts and test data.
Reflection
Designing Banksy reinforced the importance of balancing clarity, trust, and security in financial UX. Even simple interactions like checking a balance or transferring funds require careful handling of authentication, sensitive data, and user reassurance. Leaning into conversational design principles helped streamline complex actions, while low-fidelity wireframes made it easy to test flow concepts early. Future enhancements include adding proactive insights, notification preferences, and financial coaching moments powered by user data and behavioral patterns.
Tool
Figma
My Role
- UX/UI Design
- Conversation Design
- System Flow Definition
- Interaction Prototype
- Product Thinking & Feature Prioritization